导航
首页
网站首页
Q彩网
新闻中心
时政要闻
办事大厅
资料中心
网站首页
>
Q彩网
>
信息公开
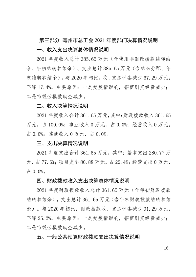
Q彩网2021年度部门决算
发布日期:2022-09-27 17:01
信息来源:Q彩网
浏览量:
【字体:
大
中
小
】
扫一扫在手机打开当前页
打印本页
关闭本页